Saab 900 Turbo T16 -90
Forum / Övrigt / Projekt / Min bil / Saab 900 Turbo T16 -90
- Detta ämne har 95 svar, 9 deltagare, och uppdaterades senast 2024-06-16 09:23 av
Mr_SunBear.
-
FörfattareInlägg
-
Märker att om jag gör ett visst antal inlägg så hamnar man på en tom sida. Tror det är en bugg som relaterar till funktionen som delar upp trådar i sidor.
Hur som helst jag fick ta ut sätet igen om jag fixat, det släppte igen på samma ställe…. Första gången gick hålet sönder som fjädern satt i och därifrån gick väl resten sönder med tiden.Förra gången borrade jag ett hål bredvid men gjorde väl hålet för stort, så att manschetten som kom med skulle passa. Denna gång gjorde jag ett tredje hål, men så litet fjädern just gick igenom. Så nu är det mera material som stöder, så jag hoppas det håller.
Attachments:
Provar skicka bilderna igen.
Bilen tvättad för ett tag sen. Man kan ladda upp bilder igen, fast funktionen att flika in dom är avstängd. Gissar den var vad som jäklades.
Attachments:
AAAAAAAAAAAAAAAAAAAAAAAAAAAAAARGHHHH!!!!!
SLUTA RADERA MINA INLÄGG BARA FÖR NÅTT INTE ÄR OK, SKICKA MIG TILLBAKA TILL EDITORN, FINNS JU FÖR SATAN INTE ENS EN FÖRHANDSGRANSKNING!!!!!!!!!!!! Nu försvann en post jag jobbat på i 15 minuter!!!!!!!!!!!!!!!!!!!!!!
augusti 28, 2023 kl. 07:41 #510029Webbmaster Mats lägger ned mycket tid och arbete på forumet så förhoppningsvis kommer det snart att fungera som det ska. Tyvärr har det ju precis som Wallero skriver varit lite barnsjukdomar de första veckorna med det nya forumet. När man har skrivit en längre text och texten bara försvinner när man ska publicera är irriterande, men det hände ibland även i det gamla forumet. Håll ut Dennisca, vi uppskattar din tråd. Mvh Bengt
Ja tyvärr brast det för mig då det där hände.
Tyvärr tycker jag det blir för mycket komplexitet i tekniken på nya webbsidor, och jag jobbar med sånt och vårt företags hemsida har nyligen uppdateras och det är så tung och komplext mot den gamla sidan, den är inköpt mjukvara istället för helt egentutvecklad. Föredrar klart gamla PHPbb style forums som inte nyttjar en massa javascript och ajax rop för att göra inläggen, som sen gör webbläsaren inte har en chans att fånga upp nåt när det inte funkar.
Enkelt är bäst, men tyvärr verkar jag vara i minoritet att tycka så, då man ser på hur webbsidorna utvecklas och hur många megabytes med JS som laddas på en sidan nuförtiden. Enkel HTML och forms.
Ungefär samma med moderna bilar, dom påminner om webbsidorna utveckling, en massa onödigt komplicerade saker och en massa onödiga tekniker, och utseendet på moderna bilar… Det påminner om mobiltelefonens utveckling från en massa olika och intressanta designer till en ruta med touchscreen, där alla kör android under skalet, eller iOS.
Därför jag gillar 900an, den är som en gammal webbsida.
Här är ett inlägg från annat ställe, bilderna ligger alla där nere… fantasin får hjälpa att gissa vart i texten dom bör ligga. Om inlägget går igenom.
Idag tänkte jag att jag skulle plocka av stötfångaren och se hur man kunde justera den eller vad som nu pågår där. Det är mycket större glapp under strålkastaren på höger sida, även huven verkar ha större glapp där. Trots jag har justerat den nedåt till max. Nå jag lämnade att slåss med fastrostade skruvar och fick inte allt som jag hoppats gjort. Jag vet inte vad som hänt men sidodelen satt inte fast i skenan utan satt längre ner, nån hemmagjord infästning.
Såhär såg det ut innan
Jag plockade av sidodelen och fick också lös den främre stötfångaren vilket inte var så svårt, men såg inget sätt att justera den. När jag satte sidodelen på skenan går den inte hela vägen fram. Jag tänker den flyttades ner för att få den framåt. Jag fipplade med detta ett bra tag och fick det lite bättre men det är som något inte är rätt. Men vad så är jag inte säker på.
Och huven och glappet på olika sidor
Riktigt bra på vänster sida men inte på höger sida.
Har rengjort och fixat upp dimljusen som jag köpte. De är ganska gamla, står made in Sweden på dom och inget CE märke lär betyda dom är gjorda 1984 senast. Använder Sonax Plastic Renovator på plasten och det blir jättebra. Silikonfri produkt.
Lite tonåring med sin första Volvo varning men köpte gul strålkastarfilm från biltema, och en 24V lampa som kör på 12V ger ett passligt sken som positionsljus. Tror det kan bli bra och plasten skyddar glaset. Den får agera som ablativ, förnybar sköld. Jag har nu aldrig applicerat nåt sånt förut och värmde ingenting så det kan förmodligen bli mycket bättre, ska ha hårtorken redo för nästa lampa.
Jag testar också köra en 12V och 24V lampa med 12V och man kan se skillnaden, fast det är mycket tydligare i verkligheten än på fotot.
Det var väldigt dimmigt i morse. Började fundera på att dimljus där framme skulle inte vara helt fel… Men det måste väl gå att fixa. Har tänkt styra lamporna med ett växlande relä typ detta från biltema. Tänker koppla spolen som styr reläet till halvljusen, så då halvljusen slår på, växlar det till en ledning som inte är inkopplad, annars får det 12V från batteriet.
Men nu tänker jag, om jag kopplar den ledningen till kretsen för dimljusen, och sätter en volt-booster så jag får 24V till lamporna istället för 12V, så kan jag nyttja dom som dimljus och även som varselljus, med samma brännare. Behöver fundera lite på hur man gör kretsen.
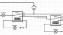
Ska se nu om det blev något feltänk här, men provade skissa ett schema som sådär grovt visar hur det kan funka med två relä, fanns ingen symbol för en volt-booster dock.
Så då halvljuset är av, är kretsen mot batteriet sluten och lamporna får 12V och lyser. Halvljusen på och kretsen bryts (växlar till NO). Den andra kretsen styrs av dimljuset och är öppen så länge dimljuset är av. Dimljusen på och kretsen sluts och här finns även en spänningsbooster som gör att lamporna lyser som de dimljus de är designade för.
Nu är jag ingen expert utan bara hemmapulare. Det kan inte kopplas exakt såhär som jag ritat det, för då lyser lamporna trots bilen är av. Men jag är alltså medveten om det. Beror då på om jag kan koppla in lamporna i 12V läge direkt på p-ljuskretsen eller ej hur det ska utformas.
Attachments:
Inte haft mycket tid att ägna åt Saaben på sistone, sambon skaffat växthus så vem får bygga det (ja krävs två pers). Förutom de tidigare problemen ovanför har det tillkommit:
-En spricka har uppkommit på vänster bakljus av sig själv
-Det läcker in igen i bagaget
-Det läcker in genom sprickorna i höger baklykta också, som jag tidigare fixatEfter en massa felsökande på det släckta bakljuset som jag tyckte var mest akut kunde jag konstatera att det verkar saknas en sladd till rätt kontakt på själva insatsen, finns ingen chans i världen den ska gå på om den inte byglas med en annan kontakt eller om den inte byglas med motsvarande lampa på vänster sida. Jag drog en ny sladd och byglade med vänster motsvarande lampa. Jag lödde också om vissa banor men inte så lätt som man hade hoppats.
Det är synd att den här insatsen inte designades lite mera med omtanke, så man kunde skruva bort hållarna och plocka bort metalldelen. Jag skulle vilja slänga den i ett bad med syra eller elektrolys kanske… Jag fick nu det förbättrat så att de extra jordkablarna förra ägaren lött dit inte längre behövs för korrekt funktion.
Jag fick sen nog av läckaget in i bagaget, jag lade butylmassa mellan lampan och karossen. Tillfällig lösning, ska tillverkas nya packningar. Sen måste jag ta hand om sprickorna. Det är väldigt nedslående att se en spricka på vänster lykta, den har jag inte ens rört. Plasten måste vara otroligt skör. Sprickorna på höger sida var ju fixade men ser ut att ha blivit värre av sig själv. Nu råkar jag ha en hel lampa för höger som är utan sprickor från en 84:ans sedan. Men drar mig för att installera den ifall den går och spricker också.
Nu måste jag även söka en ny vänsterlykta också, även om jag ska prova reparera den också. Jag har faktiskt hittat två USA baklampor, oklart om skicket, frågar säljaren efter mera bilder just nu.
Jo och backljusen slutade funka! Ingen ström kommer dit och inga säkringar ha gått, så jag misstänker brytaren vid växelspaken.
Åtminstone är alla bakljus på nedre raden funktionella igen, så en sak fixad….
Attachments:
september 10, 2023 kl. 20:10 #510427Kul tråd tack för att du delar med dig trots brytet du fick på forumet. 😉
Björn
Västerås
Garaget: www.garaget.org/Mr_SunBear
Instagram: www.instagram.com/mr_sunbears_garage
Projekttråd STCS http://forum.saabturboclub.com/showthread.php/148978-Mr_SunBear-s-Garage-Bilarna-och-projektenJa här har det inte hänt så mycket. Jag ritade upp ett nytt schema med alla lampor för bakljusen, för att reda ut ur det ska vara. Såhär blir det om de två inre lamporna ska agera som bromsljus och den vänstra som dimljus vid behov, en diod ser till att dimljusfunktionen endast påverkar vänster lampa.

Borde byta drivrem till servon, borde byta all kylarvätska också.
-
FörfattareInlägg
- Du måste vara inloggad för att svara på detta ämne.























